Le transport est un élément-clé de la civilisation moderne et on ne peut même pas s'imaginer la mondialisation sans son système capillaire de transport des biens et des personnes (et des armées) au niveau planétaire. Il est aussi vrai, pourtant, que presque tout le système est, aujourd'hui, basé sur le pétrole. Sans pétrole, pas de transport, et sans transport, pas de mondialisation, même pas de civilisation. Et ce n'est pas simplement une question d’épuisement, mais aussi de changement climatique, qui nous force à réduire, voire à éliminer les combustibles fossiles du mix énergétique mondial. On va donc vers des changements très importants. Il y a la question technologique : est-il possible de remplacer les carburants fossiles par d'autres comme, par exemple, l’électricité ou l’hydrogène obtenu par des énergies renouvelables (ou par l’énergie nucléaire) ? Mais le problème n'est pas simplement technologique. C'est un profond changement systémique que nous allons voir. Présentement, comme d'ailleurs toujours, nous ne pouvons pas encore déchiffrer le futur du transport, mais on peut déjà en discerner certaines tendances. Quand on parle de transport, les écologistes pensent soit à la bicyclette (version décroissance), soit aux voitures électriques (version croissance verte). Et dans les deux cas, spontanément, on pense d’abord aux transports urbains.
Ici, on va parler des transports inter-urbains dans une perspective de choc, parce que ce sont les transports entre les villes qui maintiennent les civilisations vivantes. Les grandes villes ne peuvent exister qu’en étant massivement ravitaillées par un système de transports commerciaux. Nous allons faire de la
L’exemple de l’Empire romain
On peut étudier l’histoire de Rome comme un miroir de notre propre histoire, mais avec beaucoup de précautions, car il y a beaucoup d’incertitudes dans les données quantitatives dont on dispose. Les historiens disent toujours qu’on ne sait rien, parce qu’on n’a pas suffisamment de données. Mais on sait au moins que cet empire s’est effondré, et on peut projeter sur l’Empire romain nos modèles historiques pour éclairer les choses, car Rome a fait face à des problèmes semblables aux nôtres. On ne va pas essayer de comprendre pourquoi l’Empire romain s’est effondré (les historiens s’écharpent à ce sujet depuis deux cents ans) mais essayer de concevoir un modèle. Dans la Rome impériale, il y avait un million de personnes, et il n’y avait pas de transports publics : normalement, les villes antiques ne dépassaient pas 50 000 habitants. Mais pour Rome, on parle d’un million d’habitants : comment ont-ils pu faire ? Quasiment impossible à ravitailler à dos d’ânes et de chevaux… Ça a été possible parce qu’ils ont développé une technologie spéciale leur permettant de concentrer les ressources,
Alors pourquoi l’empire s’est-il effondré ? Une explication : le système s’est saigné à mort pour développer son réseau de transports. Conseil de lecture: Richard W. Bulliet, The Camel and the Wheel. Petite histoire : deux économistes dans le désert du Sahara. Le premier se rend compte qu’ils ont oublié de prendre de l’eau. Mais le second répond : La route de la soie se développe à ce moment-là : la route était très longue, et elle était terrestre. Le transport se faisait à dos de chameaux (pas sur mer) donc ne pouvait concerner que des produits légers : pas de blé mais biens de luxe comme la soie, les épices, l’ivoire, etc. Et l’Empire romain, en échange, envoyait vers l’Est de l’or qu’il extrayait d’Espagne. (À part ça, l’Empire romain produisait des légions et du blé). Donc c’était un échange. L’Empire romain ne s’est pas effondré à cause de l’érosion des sols fertiles, ou des chutes de production de blé, mais parce qu’il s’est saigné à mort pour exporter l’or vers la Chine en échange des produits de luxe. Les Vandales ont pris Carthage et l’Afrique du nord… qui étaient les greniers à blé, mais pendant cinquante ans ils ont continué à envoyer du blé, jusque l’an 455 (où les Vandales ont envahi Rome, et où la population est tombée à presque rien).
Hypothèse d’Ugo Bardi : le roi des Vandales a envoyé du blé à Rome tant que Rome était capable de payer, et c’est quand les Romains n’eurent plus d’or que les Vandales sont passés à l’attaque. On ne peut pas avoir de données sur la production d’or dans l’Empire, mais on peut se servir d’un proxy. C’est ce qu’Ugo Bardi appelle « la falaise de Sénèque », d’après une citation du philosophe :
“ It would be some consolation for the feebleness of our selves and our works if all things should perish as slowly as they come into being ; but as it is, increases are of sluggish growth, but the way to ruin is rapid." Lucius Anneaus Seneca, Letters to Lucilius, n. 91
On croît lentement, mais on chute rapidement. Il faut au moins être philosophe pour comprendre ça.
Dynamique des systèmes ou le paradigme de la baignoire
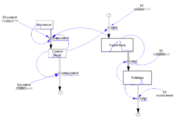
Le système fonctionne grosso modo comme une grosse baignoire. On dissipe le potentiel gravitationnel de l’eau en la faisant entrer (en ouvrant le robinet) et en la faisant sortir (en enlevant la bonde). Il y a toujours des stocks d’énergie quelque part, qui alimentent des structures de dissipation ailleurs.
EROI : le problème du lion (structure de dissipation), c’est qu’il lui faut beaucoup d’énergie pour chasser une gazelle (stock d’énergie)… et si la gazelle lui rapporte moins d’énergie qu’il n’en dissipe pour l’attraper, il meurt. Ça marche aussi avec la chasse à la baleine (pic de la pêche à la baleine vers le milieu du 19
Give a man a fish, and he will eat for one day. Teach a man how to fish, and he will deplete the ocean.
Pour passer du pic de Hubbert (courbe en cloche symétrique) à la falaise de Sénèque (EROI), il suffit de rajouter les pollutions et les déchets… dont fait partie la bureaucratie romaine. Ugo Bardi applique le modèle de la baignoire à l’Empire romain et montre son effondrement en forme de falaise de Sénèque. La civilisation romaine est abordée comme une structure de dissipation, qui a besoin d’assurer son approvisionnement en blé qui est son stock d’énergie.

Donc l’effondrement de l’Empire romain d’Occident peut, selon ce modèle, avoir été précipité par une perte de contrôle des flux financiers.
Le cas du charbon
On en extrait à partir du 19e siècle en France, au Royaume-Uni et en Allemagne. Cela pose le même problème que les ânes et les chameaux. Au départ, il y avait d’énormes navires à voile qui transportaient le charbon : il y avait de vastes réseaux de routes commerciales maritimes pour amener le charbon en Europe, et surtout en Angleterre. Problème : il ne suffisait pas d’amener le charbon sur les côtes européennes, il fallait l’amener dans les terres, et pour cela il fallait des voies navigables permettant le halage et le passage des péniches.

En 1848, l’Italie a été réunifiée : pourquoi ne l’avait-elle pas été auparavant ? Napoléon 1er avait voulu faire de la Méditerranée un lac français ; mais Napoléon III a laissé l’Italie s’unifier ; le Royaume-Uni voulait que l’Italie fasse contrepoids à la France en Méditerranée. Toute l’histoire européenne, à partir du 19ème siècle.
Le pétrole aujourd’hui
On utilise des navires pétroliers et gaziers, mais aussi des camions pour transporter le pétrole. Les villes de plus d’un million d’habitants dans le monde :
Ces villes restent concentrées sur la côte, où dans les régions avec beaucoup de voies navigables, parce que ces villes ne peuvent exister qu’en étant massivement ravitaillées par le système de transports, à commencer par le vaste réseau des voies navigables commerciales. Aujourd’hui, ces villes ont besoin de ce système de transport, qui connaît les mêmes problèmes que le système de transports de l’Empire romain :
- Il faut des ressources pour les navires ;
- Il faut des ressources économiques pour le financer ;
- Il y a des problèmes de pollution.
Première menace sur les réseaux de transports : l’épuisement du pétrole
Aujourd’hui, l’ASPO n’existe presque plus. Nous avons même passé le pic des gaz de schiste états-uniens en 2014-2015, parce que le système financier n’arrive plus à l’alimenter.
Deuxième menace : la hausse du niveau des mers
Les ports vont être confrontés à des problèmes massifs de submersion. Et quoi qu’on fasse, c’est ce qui va se passer, parce que le réchauffement climatique est en marche. Tous les ports du monde commencent à s’en inquiéter et à commander des études à ce sujet. Donc il est possible que nous voyions bientôt le système de transport mondial s’effondrer sous l’effet de ces contraintes liées et simultanées, comme à l’époque de l’Empire romain. Certains disent que nous pourrions, avec un peu de volontarisme, substituer massivement les énergies renouvelables aux énergies fossiles. Mais même dans ce cas peu probable, l’électricité issue des renouvelables permettrait-elle vraiment de maintenir le système de transport actuel ? C’est loin d’être sûr. Donc la solution, si on ne peut pas sauver ce système de transport, c’est
Ugo Bardi finit sa présentation sur Alaric 1er, roi des Wisigoths : les Romains étaient dans la ville éternelle à son apogée, au milieu de palais somptueux, et ils étaient assiégés par les barbares. Pouvaient-ils le croire ? Non. L’empereur romain leur a intimé l’ordre de partir, car les Romains étaient très nombreux. Ce à quoi Alaric 1er a répondu : « The thicker the hay, the easier it is mowed ! » C’est une phrase qui change l’histoire et qui change le monde. Tout cela nous rappelle – même si cela avait déjà été dit par les Meadows en 1972 – que l’histoire a déjà connu des changements extrêmement rapides.
Ugo Bardi est professeur de chimie physique à l’Université de Florence. Il est également membre du Club de Rome. Il s'intéresse à la déplétion des ressources, à la modélisation de la dynamique des systèmes, à la science climatique, et aux énergies renouvelables. Il a notamment écrit The limits to Growth revisited (Springer, 2011), un retour sur le rapport historique de 1972, et, plus récemment, Le Grand pillage – Comment nous épuisons les ressources de la planète (Les Petits Matins / Veblen, 2015).



